首页
米兰官方端网站登录入口_米兰(中国)概况
院系建设
米兰官方端网站登录入口_米兰(中国)
学生管理
招生就业
培训鉴定
党建工作
继续教育
办事服务
网络安全
首页
> 办事服务
OA办公
来校地图
作息时间表
校 历
阳光公开
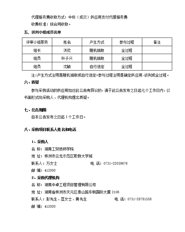
米兰官方端网站登录入口_米兰(中国)2023年上学期实训材料(工量具、刀具)竞争性谈判成交公告
来源:原创 人气:4702 时间:2023-01-05
分享到:
上一篇:
米兰官方端网站登录入口_米兰(中国)机加工场地(一、二)改造项目竞争性磋商成交公告
下一篇:
米兰官方端网站登录入口_米兰(中国)2023年春季师生教材(非人社版)采购项目(第二次)竞争性谈判邀请公告
热点推荐
2025年米兰官方端网站登录入口_米兰(中国)公开招聘资格复审的..
“墨香润心田,书写展风采”——米兰官方端网站登录入口_米兰(中国)举行2025年..
米兰官方端网站登录入口_米兰(中国)党委委员、副院长李清一行赴株洲市消防..
米兰官方端网站登录入口_米兰(中国)在2025年湖南省中等职业学校教师教学设..
党建引领聚合力 三维联动暖人心——米兰官方端网站登录入口_米兰(中国)第六..
米兰官方端网站登录入口_米兰(中国)建筑装饰系师生设计作品亮相株洲“潮阳..
首页
地图
BW必威「中国」官方网站
|
MK网页版
|
1XBET平台
|
开云(中国)官方网站
|
华体会平台
|
开云登陆入口_开云(中国)
|
开云线上平台(集团)官方网站
|
球友会
|
ld官网登录·(中国)官方网站
|